MM3878 Series Three Features of the Secondary Side Synchronous Rectification Control IC

MinebeaMitsumi’s MM3878 Series is a series of secondary side synchronous rectification control ICs for AC/DC power supply that achieves high efficiency and safety through unique control. It successfully achieved very high efficiency by replacing a secondary rectifier diode with a synchronous rectification system using MM3878 and a power MOSFET to reduce power loss.

  • Features 01 High efficiency

    It dynamically changes turn-off timing according to the state of power supply, reducing power loss and maximizing the effect of synchronous rectification.

  • Features 02 Highly safe control

    It has a high speed turn-off circuit to prevent reverse current in the case of sudden change of load or other abnormalities.

  • Features 03 Stable operation

    The IC's power is supplied from the drain terminal when it is impossible to apply sufficient voltage to the gate.

Comparison of methods for
improving power supply efficiency

MM3878 Series
Synchronous rectification
Soft switching Core loss improvement Light load mode
Improvement method Improving loss by replacing a secondary rectifier diode with a synchronous rectification system. Improving loss by changing the switching of a power switch (MOSFET) used on the primary side from the square wave hard switching to soft switching. Improving core loss by improving magnetic materials in transformers and inductors. Standby power consumption using a control IC to lower switching frequency at light load.
Feasibility
Effect of improving efficiency
Low cost

The secondary synchronous rectification control ICs not only improve power loss significantly with high efficiency but can also be installed at a lower cost than other methods.
This is why they are used in various power supplies.

ContactClick here for specifications and technical information,
evaluation kits and inquiries concerning product installation.

Introduction of Features

Feature 1 Automatic turn-off timing

High efficiency/
Safe and secure
Point
  • The IC dynamically changes turn-off timing according to the state of power supply, maximizing the effect of synchronous rectification.
  • It prevents reverse current in the case of sudden change of load or other abnormalities with high speed turn-off.

MM3878 Series

TON is controlled as drain voltage detects conduction periods on primary and secondary sides.

The IC can operate with low ON resistance of the MOSFET as gate voltage remains high right up until turn-off.

Other companies' ICs

VG voltage is controlled according to the drain voltage level.

The MOSFET's ON resistance is larger due to lower gate voltage, which lowers efficiency. There is a high risk of large reverse current and surge as the IC turns off after confirming the sharp increase of VD.

Feature 2 Automatic Minimum
On-Time setting

High efficiency/
Ease of design
Point
  • Proper Minimum On Time is set after load conditions are estimated based on the primary side conduction period (VDH) and secondary side conduction period (VDL).
  • It is automatically adjusted and requires no design or external parts.

Image (diagram)

Feature 3 IC's power supplied from the drain (VD)

Smaller circuit board/
Smaller number of components
Point
  • When the power supply with low output voltage cannot apply sufficient voltage to the gate, the IC can be operated with power supply from a MOSFET drain using a high pressure resistance regulator embedded in the IC.
  • Auxiliary windings are unnecessary.
  • The IC can switch the power supply method properly according to output voltage as power supply is turned on/off according to VCC voltage.

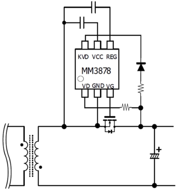
Example of a high-side
rectifier power supply circuit

Auxiliary windings are unnecessary.

This is the example of high-side rectifier power supply configuration. Auxiliary windings are not necessary even at high-side rectification, and the IC is operated in synchronous rectification mode by supplying power from the drain.

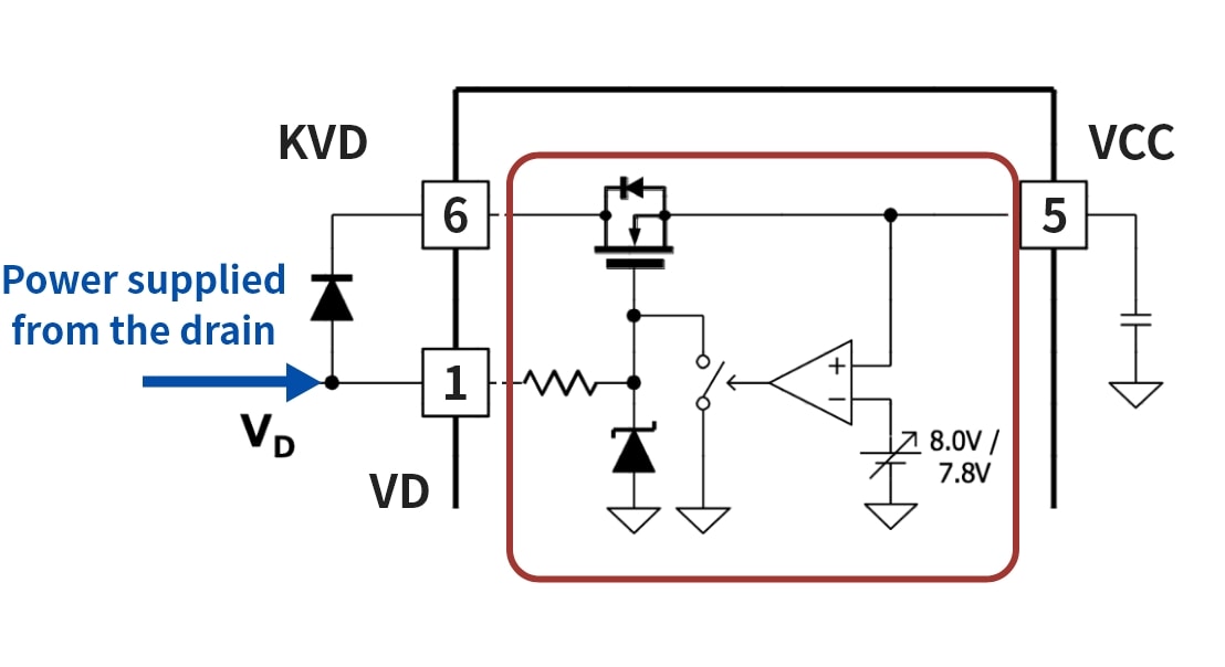
Block diagram in the IC

A high pressure resistance regulator is embedded.

This is a block diagram of a high-pressure resistance regulator embedded in the IC. The IC detects VCC voltage and starts the power supply from the drain when VCC is 7.8 V or smaller and stops the power supply from the drain when VCC is 8 V or larger. This function enables the IC to maintain VCC voltage.

ContactClick here for specifications and technical information,
evaluation kits and inquiries concerning product installation.

Examples of Circuits

When using the Low-Side

VOUT: Available from 4.75 V to 34 V (Rank B to D)

When using the High-Side

VOUT: Available from 3 V to 34 V

Examples of Use

MM3878 is expected to be used in various products thanks to
its features of efficient power supply, low power consumption and compact size.

MM3878 Series MFP
                       Printer
                       Industrial Equipment
                       Amusement equipment
                       Game machine
                       TV Set
                       Audio equipment
                       Sewing machine
                       DC motor vacuum cleaner
                       Robot vacuum cleaner 
                       DC motor electric fan
                       BD-R/P

ContactClick here for specifications and technical information,
evaluation kits and inquiries concerning product installation.

MM3878 SeriesLine-up

Model name Operating
VCC range
Minimum
On Time
Package
MP MM3878BNRE 4.75 to 34V 2.3μs SOT-26E
MP MM3878CNRE 4.75 to 34V 3.0μs SOT-26E
MP MM3878DNRE 4.75 to 34V 4.0μs SOT-26E

MM3878 Series Outline of Specifications

Control method
Supports PWM/QR control
Size
2.9 x 2.8 x 1.20mm
Package
SOT-26E
Operating power supply voltage range
4.75 to 34 V
Supporting output voltage
3.0 to 34 V
Junction temperature
−40°C to 150°C
Absolute maximum voltage of
the drain detection terminal
200V
Minimum On Time
Rank B: 2.3 μs/ Rank C: 3.0 μs/
Rank D: 4.0 μs

Material Download Click here to download MM3878 Series' data sheet and document.

Evaluation Kit

An evaluation board for MM3878 has been prepared. For details, please contact us using the form.

Example of 12 V/5 A 60 W power supply

Secondary side synchronous rectification control IC Mini board for evaluation

For a surface-
mounted MOSFET
For TO220 MOSFET

ContactClick here for specifications and technical information,
evaluation kits and inquiries concerning product installation.