オペアンプICは、2個のオペアンプを内蔵したデュアルタイプのオペアンプです。単一電源で低いオフセット電圧を実現しています。
またシャントレギュレーターを内蔵したオペアンプのラインアップもそろえており、ACアダプタの2次側制御ICとしてもご使用できます。
概要
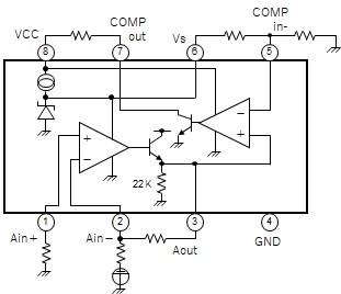
このICは、オペアンプとコンパレータを内蔵したICで、単一電源で極めて低いオフセット電圧を実現しています。単一電源を使用する事ができるので、電池2本の電圧で動作させる事ができます。オペアンプとコンパレータを使用する事で、このICだけで、サーモカップルの起電力を増幅し、アンプの出力に応じて着火を検出する事が可能です。また、低オフセット電圧の為、着火の検出の精度を良くすることが出来ます。
- 
 - 
1.ガスコンロ、給湯器など、炎の検出を必要とする機器
2.非常に小さな電圧の増幅と検出 - 
(特記なき場合、Topr=+25℃)
全般
1.動作電源電圧............... 1.8~6.0V(バッテリ駆動に最適)
2.消費電流…................. 0.1mA Typ.
3.電源ライン除去比(PSRR)... 60dB Typ.
アンプ部
1.入力電圧範囲............... -0.2~0.3V
2.入力オフセット電圧......... ±0.1mV Typ.
3.電圧利得................... 100dB Typ.
コンパレータ部
1.入力電圧範囲............... 0~VCC-1.0V
2.入力オフセット電圧......... ±0.1mV Typ. - 
スクロールできます
動作電源電圧
下限
[V]動作電源電圧
上限
[V]入力電圧範囲
下限
[V]入力電圧範囲
上限
[V]入力オフセット電圧
Typ.
[mV]入力オフセット電圧
温度ドリフト
Typ.
[μV/℃]電圧利得
Typ.
[dB]コンパレータ入力電圧範囲
下限
[V]コンパレータ入力電圧範囲
上限
[V]コンパレータ入力オフセット電圧
Typ.
[mV]1.8 6.0 -0.2 0.3 ±0.1 ±1 100 0 VCC-1.0 ±0.1 
 - 
 - 
 
注目製品
ミネベアミツミの半導体が選ばれる理由
開発・設計・製造までの一貫体制で高性能な半導体を提供します
                         
                         
                         
                         
                         
                         
                         
                         
                         
                         
                         
                         

